With our cutting-edge technologies for precision aqueous cleaning, we provide advanced solutions in a wide range of applications such as soluble flux removal, degreasing and fine particles removal. We offer state-of-the-art technologies with environmentally friendly solutions to automotives, electronics, metal finishing, medical parts, semiconductor packages, optics and aerospace industries. Our core technologies include ultrasonic, vacuum, spray/shower/jet, vapor, etc. and those can be applied in preferable ways and integrated together in one process. Systems are configured with necessary sub-processes including draining, dehydration, vacuum drying, vapor drying, concentration, filtration, distillation & regeneration, pure water production & regeneration, etc.
Process design
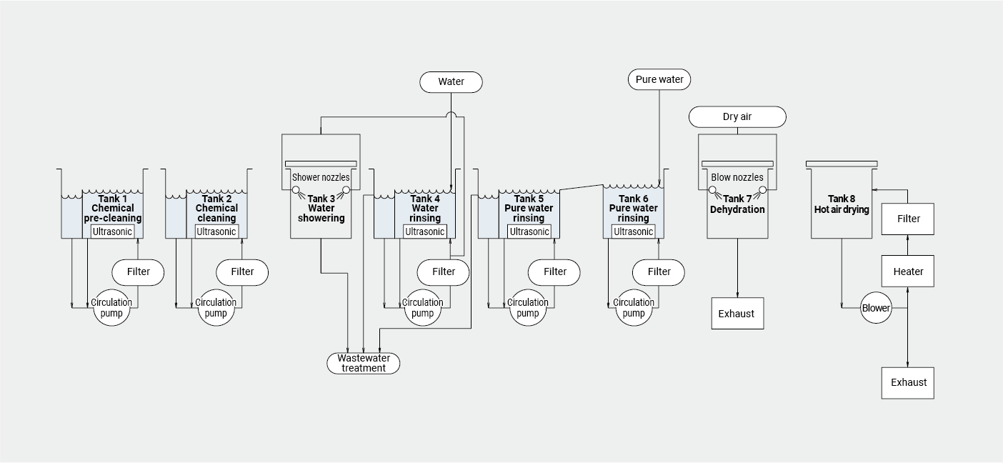
Conveying systems can be selected with a variety of conveying modes such as net conveyor, basket, hoop, etc. Controls can be designed from manual to fully automated systems. Semi-automation systems are also available depending on your budget and needs. We also support recipe settings and controls between pre- and post-processes. Ancillary equipment can be selected according to the process, from water cutting and dehydration to vapor and vacuum drying, concentration, filtration, distillation regeneration, pure water production and regeneration, and more. After meeting the required cleaning accuracy, we design processes that achieve high performance with energy saving and environmental consideration.
System references

Full-automatic ultrasonic cleaning system for metal parts

Full-automatic shower cleaning system (Vertical cassette conveyor) for PCB

Full-automatic shower and ultrasonic cleaning system for optical components

Full-automatic pure water shower cleaning system for electronic components

Full-automatic ultrasonic cleaning system for precision metal parts

Full-automatic single-wafer cleaning system for liquid crystal glass parts

Full-automatic ultrasonic cleaning system for molded plastic components

Full-automatic pure water shower cleaning system for soluble flux removal

Full-automatic pure water shower cleaning system for film substrates

Full-automatic in-liquid jet and ultrasonic cleaning system for optical lenses

Pure water vacuum ultrasonic cleaning system for MEMS

Full-automatic shower cleaning system for die cast components
Process flows








